Recording Power Supply
Programs, circuit diagrams and board layouts for the triple voltage power supply.
Arduino source code version 4.1.10
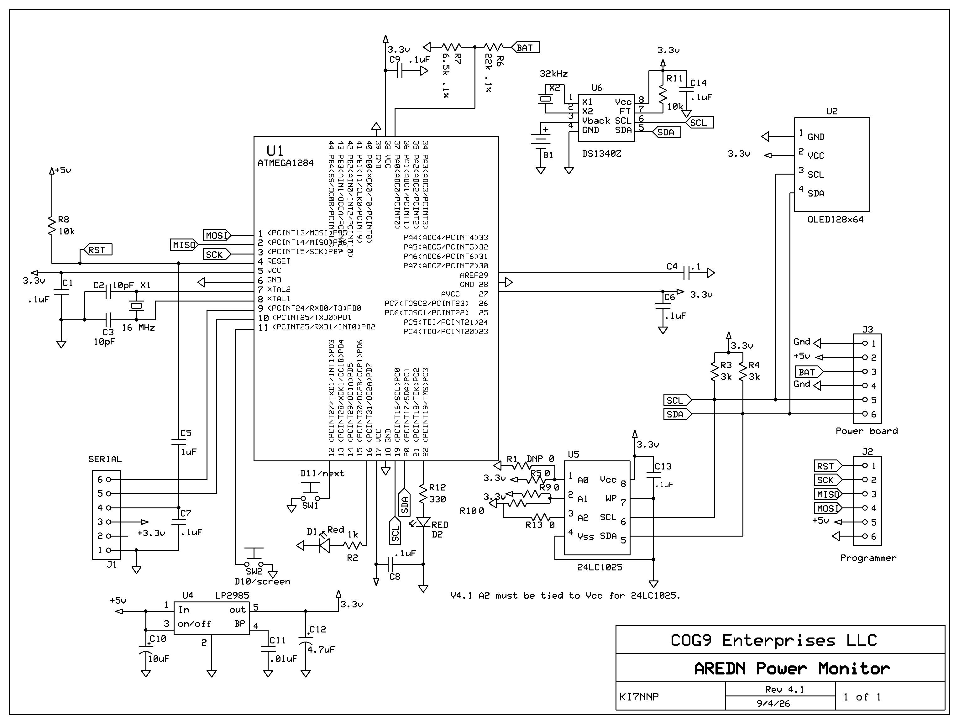
Recorder/monitor schematic.
Power supply schematic.
Battery performance analyis.
Operations manual.
Top
Last updated
Mon Feb 23 12:22:27 2026